首页>教学教育>人才培养
作者:吉林城市职业技术学院 来源:本站发布日期:2023-09-11
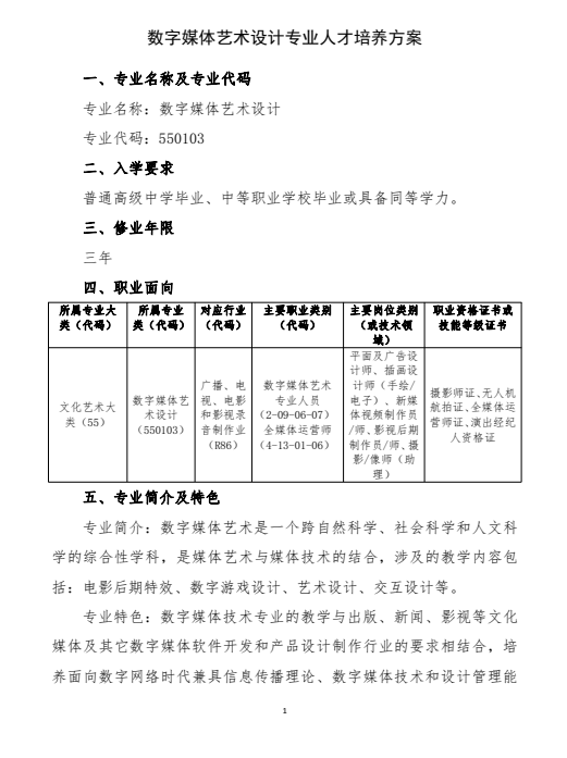
详情请查阅附件:数字媒体艺术设计人才培养方案3年.pdf
上一篇:烹饪2020级人才培养方案(五年制)
下一篇:23级人物形象设计人才培养方案3年