首页>教学教育>人才培养
作者:吉林城市职业技术学院 来源:本站发布日期:2023-09-06
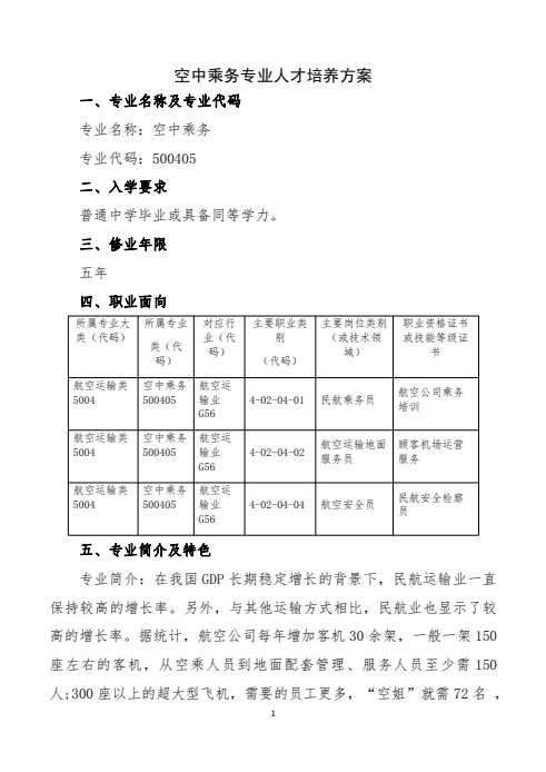
详情请查阅附件:空中乘务五年制人才培养方案(2023年002)(1).pdf
上一篇:城市轨道交通运营管理人才培养方案
下一篇:烹饪人才培养方案(五年制)